Type: Package
Title: Water Resources System Simulator
Version: 3.2
Author: Rezgar Arabzadeh [aut, cre], Parisa Aberi [aut], Kaveh Panaghi [aut], Shahab Araghinejad [aut], Majid Montaseri [aut]
Maintainer: Rezgar Arabzadeh <rarabzad@uwaterloo.ca>
Description: Tools for constructing, simulating, and analyzing large-scale water resources systems. The package provides functions to represent system components such as reservoirs, aquifers, rivers, diversions, and demand sites, and to simulate system behavior under Standard Operating Policy. It also supports the development and evaluation of water allocation strategies and hydropower operations within integrated water resources systems.
License: GPL-3
Encoding: UTF-8
Depends: R (≥ 3.5.0)
Imports: ggplot2, GGally, network, Hmisc, nloptr
NeedsCompilation: no
Packaged: 2026-03-05 18:55:24 UTC; rarabzad
Repository: CRAN
Date/Publication: 2026-03-06 05:00:20 UTC

Water Resources System Simulator

Description

The WRSS is an object-oriented R package, which provides tools for simulation and analysis of large-scale supply and hydropower water resources systems. The package includes functions and methods for building, simulation, and visualization of water resources components.

Details

Package: WRSS
Type: Package
Version: 3.2
Date: 2026-03-05
License: GPL-3

the package includes three major types of functions as follows:

1- functions for construction and manipulatation of water resources features:

a) createArea

constructor for basin/study area objects

b) createJunction

constructor for junction objects

c) createRiver

constructor for reach, river, and channel objects

d) createReservoir

constructor for reservoir objects

e) createDiversion

constructor for diversion objects

f) createAquifer

constructor for aquifer objects

g) createDemandSite

constructor for demand site objects

h) set.as

WRSS objects connector

i) addObjectToArea

adds objects form mentioned above constructors to a basin inherited from class of createBasin

2- functions for analysis and operation of water resources objects using Standard Operating Policy (SOP):

a) riverRouting

river operation using

b) reservoirRouting

reservoir operation

c) aquiferRouting

aquifer operation

d) diversionRouting

diversion operation

e) sim

simulates an objects inherited from class of createArea

f) rippl

computes no-failure storage volume using the sequent peak algorithm(SPA)

g) cap_design

computes RRV measures for a range of design parameters

3- functions for performance analysis and visualization.

a) plot.sim

plots the results of simulations for an object inherited from class of sim

b) plot.createArea

plots an object from class of createArea

c) risk

computes risk-based criateria for an object inherited from class of sim

d) GOF

Goodness of fit function

Author(s)

Rezgar Arabzadeh; Parisa Aberi; Kaveh Panaghi; Shahab Araghinejad; Majid Montaseri

Maintainer: Rezgar Arabzadeh <rezgararabzadeh@ut.ac.ir>

References

Loucks, Daniel P., et al. Water resources systems planning and management: an introduction to methods, models and applications. Paris: Unesco, 2005. Arabzadeh, R.; Aberi, P.; Hesarkazzazi, S.; Hajibabaei, M.; Rauch, W.; Nikmehr, S.; Sitzenfrei, R. WRSS: An Object-Oriented R Package for Large-Scale Water Resources Operation. Water 2021, 13, 3037. https://doi.org/10.3390/w13213037

See Also

addObjectToArea, plot.sim

Examples

###---------- loading data
data(zarrineh)

###---------- Constructing main features of Zerrineh river basin
Area<-createArea(name='Zerrineh',location='Kurdistan',
                 simulation=list(start='1900-01-01',
                                 end='1909-12-01',
                                 interval='month'))

   ###---------- Bukan dam
Q<-zarrineh$bukan$timeSeries[,1]
E<-zarrineh$bukan$timeSeries[,2]
R<-zarrineh$bukan$timeSeries[,3]
D<-zarrineh$bukan$timeSeries[,4]
A<-zarrineh$bukan$timeSeries[,5]
RC<-zarrineh$bukan$ratingCurve
min<-zarrineh$bukan$capacity[1]$min
max<-zarrineh$bukan$capacity[2]$max
bukan<-createReservoir(name='bukan',netEvaporation=E,
                       initialStorage=max, 
                       geometry=list(deadStorage=min,
                                     capacity=max,
                                     storageAreaTable=RC),
                       latlon=c(36.422518, 46.528040))
Zerrineh<-createRiver(name='Zerrineh-River',downstream=bukan,
                      discharge=Q,latlon=c(36.195921, 46.421897))
R<-createDemandSite(name='E1',demandTS=R,suppliers=list(bukan),
                    priority=1,latlon=c(36.454432, 46.510824))
D<-createDemandSite(name='U1',demandTS=D,suppliers=list(bukan),
                    priority=2,latlon=c(38.070567, 46.274579))
A<-createDemandSite(name='A1',demandTS=A,suppliers=list(bukan),
                    priority=3,latlon=c(37.035751, 45.999025))
Area<-addObjectToArea(Area,Zerrineh)
Area<-addObjectToArea(Area,bukan)
Area<-addObjectToArea(Area,R)
Area<-addObjectToArea(Area,D)
Area<-addObjectToArea(Area,A)

   ###---------- a junction located in Bukan dam upstream
J<-createJunction(name='J1', downstream=Zerrineh, latlon=c(36.267078, 46.438414))
Area<-addObjectToArea(Area,J)

   ###---------- Markhuz dam
Q<-zarrineh$Markhuz$timeSeries[,1]
E<-zarrineh$Markhuz$timeSeries[,2]
A<-zarrineh$Markhuz$timeSeries[,3]
RC<-zarrineh$Markhuz$ratingCurve
min<-zarrineh$Markhuz$capacity[1]$min
max<-zarrineh$Markhuz$capacity[2]$max
Markhuz<-createReservoir(name='Markhuz',netEvaporation=E,
                         downstream=J,initialStorage=max,
                         geometry=list(deadStorage=min,
                         capacity=max,
                         storageAreaTable=RC), latlon=c(36.297520, 46.165240))
River<-createRiver(name='Markhuz-River',downstream=Markhuz,
                   discharge=Q,latlon=c(36.287369, 46.131472))
A<-createDemandSite(name='A3',demandTS=A,returnFlowFraction=0.3,
                    suppliers=list(Markhuz),downstream=J,
                    priority=1,latlon=c(36.311133, 46.238820))
Area<-addObjectToArea(Area, River)
Area<-addObjectToArea(Area, Markhuz)
Area<-addObjectToArea(Area, A)

   ###---------- Cheragh Veys dam
Q<-zarrineh$cheraghVeys$timeSeries[,1]
E<-zarrineh$cheraghVeys$timeSeries[,2]
R<-zarrineh$cheraghVeys$timeSeries[,3]
D<-zarrineh$cheraghVeys$timeSeries[,4]
A<-zarrineh$cheraghVeys$timeSeries[,5]
RC<-zarrineh$cheraghVeys$ratingCurve
min<-zarrineh$cheraghVeys$capacity[1]$min
max<-zarrineh$cheraghVeys$capacity[2]$max
cheraghVeys<-createReservoir(name='cheraghVeys',netEvaporation=E,
                             downstream=J,initialStorage=max,
                             geometry=list(deadStorage=min,
                                           capacity=max,
                                           storageAreaTable=RC),
                             latlon=c(36.178180, 46.099005))
River<-createRiver(name='Cheragh Veys-River',downstream=cheraghVeys,
                   discharge=Q,latlon=c(36.130474, 46.039753))
R<-createDemandSite(name='E2',demandTS=R,returnFlowFraction=1.0,
                    suppliers=list(cheraghVeys),downstream=J,
                    priority=1,latlon=c(36.187573, 46.140781))
D<-createDemandSite(name='U2',demandTS=D,returnFlowFraction=0.7,
                    suppliers=list(cheraghVeys),downstream=J,
                    priority=2,latlon=c(36.241318, 46.283620))
A<-createDemandSite(name='A2',demandTS=A,returnFlowFraction=0.3,
                    suppliers=list(cheraghVeys),downstream=J,
                    priority=3,latlon=c(36.209470, 46.244950))
Area<-addObjectToArea(Area, River)
Area<-addObjectToArea(Area, cheraghVeys)
Area<-addObjectToArea(Area, R)
Area<-addObjectToArea(Area, D)
Area<-addObjectToArea(Area, A)

   ###---------- Sonata dam
Q<-zarrineh$Sonata$timeSeries[,1]
E<-zarrineh$Sonata$timeSeries[,2]
R<-zarrineh$Sonata$timeSeries[,3]
A<-zarrineh$Sonata$timeSeries[,4]
RC<-zarrineh$Sonata$ratingCurve
min<-zarrineh$Sonata$capacity[1]$min
max<-zarrineh$Sonata$capacity[2]$max
Sonata<-createReservoir(name='Sonata',netEvaporation=E,downstream=J,
                        initialStorage=max,
                        geometry=list(deadStorage=min,
                                      capacity=max,
                                      storageAreaTable=RC),
                        latlon=c(36.177088, 46.570563))
River<-createRiver(name='Sonata-River',downstream=Sonata,
                   discharge=Q,latlon=c(36.156056, 46.555296))
R<-createDemandSite(name='E3',demandTS=R,returnFlowFraction=1.0,
                    suppliers=list(Sonata),downstream=J,
                    priority=1,latlon=c(36.189166, 46.580790))
A<-createDemandSite(name='A4',demandTS=A,returnFlowFraction=0.3,
                    suppliers=list(Sonata),downstream=J,
                    priority=2,latlon=c(36.202963, 46.592099))
Area<-addObjectToArea(Area, River)
Area<-addObjectToArea(Area, Sonata)
Area<-addObjectToArea(Area, R)
Area<-addObjectToArea(Area, A)

   ###---------- Sarogh dam
Q<-zarrineh$Sarogh$timeSeries[,1]
E<-zarrineh$Sarogh$timeSeries[,2]
D<-zarrineh$Sarogh$timeSeries[,3]
A<-zarrineh$Sarogh$timeSeries[,4]
RC<-zarrineh$Sarogh$ratingCurve
min<-zarrineh$Sarogh$capacity[1]$min
max<-zarrineh$Sarogh$capacity[2]$max
Sarogh<-createReservoir(name='Sarogh',netEvaporation=E,downstream=J,
                        initialStorage=max,
                        geometry=list(deadStorage=min,
                                      capacity=max,
                                      storageAreaTable=RC),
                        latlon=c(36.515682, 47.110757))
River<-createRiver(name='Sarogh-River',downstream=Sarogh,
                   discharge=Q,latlon=c(36.531021, 47.192899))
D<-createDemandSite(name='U3',demandTS=D,returnFlowFraction=0.7,
                    suppliers=list(Sarogh),downstream=J,
                    priority=1,latlon=c(36.403821, 47.114230))
A<-createDemandSite(name='A5',demandTS=A,returnFlowFraction=0.3,
                    suppliers=list(Sarogh),downstream=J,
                    priority=2,latlon=c(36.414478, 46.946946))
Area<-addObjectToArea(Area, River)
Area<-addObjectToArea(Area, Sarogh)
Area<-addObjectToArea(Area, D)
Area<-addObjectToArea(Area, A)
## Not run: 
plot(Area)

## End(Not run)
plot(sim(Area))

Goodness of fit

Description

this function calculates the goodness of fit (gof) using chi-squared test.

Usage

GOF(basin,object,observed)

Arguments

basin

An object from class of sim.

object

An object from either of classes of createAquifer , createRiver, createReservoir, createJunction, createDiversion, or createDemandSite; which is associated with observed time series and exists in the basin.

observed

A vector of observed time series.

Value

A list with class "htest".

Author(s)

Rezgar Arabzadeh

See Also

sim

Examples

  J1<-createJunction(name="j1")
  Res1<-createReservoir(name="res1",type='storage',
                        priority=1,netEvaporation=rnorm(120,0.5,0.1),
                        geometry=list(deadStorage= 10 ,capacity= 90 ,
                                      storageAreaTable= cbind(seq(0,90,10),seq(0,9,1))))
  Res2<-createReservoir(name="res2",type='storage',
                        priority=2,netEvaporation=rnorm(120,0.5,0.1),
                        geometry=list(deadStorage= 10 ,capacity= 90 ,
                                      storageAreaTable= cbind(seq(0,90,10),seq(0,9,1))))
  R1<-createRiver(name="river1",discharge=rnorm(120,5,1.5))
  R2<-createRiver(name="river2",discharge=rnorm(120,5,1.5))
  waterVariation<-round(sin(seq(0,pi,length.out=12))*
                          100/sum(sin(seq(0,pi,length.out=12))))
  D1<-createDemandSite(name ="Agri1",
                       demandParams=list(waterUseRate=1,
                                         waterVariation=waterVariation,
                                         cropArea=1000),
                       returnFlowFraction =0.2,priority=1)
  D2<-createDemandSite(name ="Agri2",
                       demandParams=list(waterUseRate=1,
                                         waterVariation=waterVariation,
                                         cropArea=1000),
                       returnFlowFraction =0.2,priority=2)
  D3<-createDemandSite(name ="Agri3",
                       demandParams=list(waterUseRate=1,
                                         waterVariation=waterVariation,
                                         cropArea=1000),
                       returnFlowFraction =0.2,priority=1)
  area<-createArea(name="unknown",location="unknown",
                   simulation=list(start='2000-01-01',
                                   end  ='2000-04-29',
                                   interval='day'))
  
  R1<-set.as(Res1,R1,'downstream')
  R2<-set.as(Res2,R2,'downstream')
  Res1<-set.as(J1,Res1,'downstream')
  Res2<-set.as(J1,Res2,'downstream')
  D1<-set.as(J1,D1,'downstream')
  D2<-set.as(J1,D2,'downstream')
  D3<-set.as(J1,D3,'downstream')
  D1<-set.as(Res1,D1,'supplier')
  D2<-set.as(Res1,D2,'supplier')
  D2<-set.as(Res2,D2,'supplier')
  D3<-set.as(Res2,D3,'supplier')
  
  area<-addObjectToArea(area,R1)
  area<-addObjectToArea(area,R2)
  area<-addObjectToArea(area,Res1)
  area<-addObjectToArea(area,Res2)
  area<-addObjectToArea(area,D1)
  area<-addObjectToArea(area,D2)
  area<-addObjectToArea(area,D3)
  area<-addObjectToArea(area,J1)
  ## Not run: 
    plot(area)
  
## End(Not run)
  simulated<-sim(area)
  observed<-apply(simulated$operation$operation$junctions[[1]]$operation$outflow,1,sum)
  observed<-observed+rnorm(length(observed),mean(observed)*0.2,sd(observed)*0.1)
  GOF(simulated,J1,observed)

base function for class of GOF

Description

this function calculates the goodness of fit (gof) using chi-squared test.

Usage

## S3 method for class 'base'
GOF(basin,object,observed)

Arguments

basin

An object from class of sim.

object

An object from either of classes of createAquifer , createRiver, createReservoir, createJunction, createDiversion, or createDemandSite; which is associated with observed time series and exists in the basin.

observed

A vector of observed time series.

Value

A list with class "htest".

Author(s)

Rezgar Arabzadeh

See Also

GOF


default function for class of GOF

Description

this function calculates the goodness of fit (gof) using chi-squared test.

Usage

## Default S3 method:
GOF(basin,object,observed)

Arguments

basin

An object from class of sim.

object

An object from either of classes of createAquifer , createRiver, createReservoir, createJunction, createDiversion, or createDemandSite; which is associated with observed time series and exists in the basin.

observed

A vector of observed time series.

Value

A list with class "htest".

Author(s)

Rezgar Arabzadeh

See Also

GOF


Adds a feature to area

Description

This function adds objects from the basin primary features to the object inherited from class of createArea.

Usage

addObjectToArea(area, object)

Arguments

area

An object inherited from createArea

object

An objects inherited from any of the following constructors: createAquifer , createRiver, createReservoir, createJunction, createDiversion, and createDemandSite.

Details

The examples included in this documentation show construction and simulation of primary features of a water resources system using WRSS package. The Figure below presents schematic layouts attributed to the examples at the rest of the page:

Figure: Fig.png

Value

an object from class of createArea

Author(s)

Rezgar Arabzadeh

References

Loucks, Daniel P., et al. Water resources systems planning and management: an introduction to methods, models and applications. Paris: Unesco, 2005.

See Also

sim

Examples


#--------------------1st Example--------------------
R<-createRiver(name="river1",discharge=rnorm(120,5,1.5))
Res<-createReservoir(name="res3",type='storage',
                     priority=1,netEvaporation=rnorm(120,0.5,0.1),
                     geometry=list(deadStorage= 10 ,capacity= 90 ,
                     storageAreaTable= cbind(seq(0,90,10),seq(0,9,1))))
waterVariation<-round(sin(seq(0,pi,length.out=12))*
                       100/sum(sin(seq(0,pi,length.out=12))))
D<-createDemandSite(name ="Agri1",
                    demandParams=list(waterUseRate=1,
                                      waterVariation=waterVariation,
                                      cropArea=1000))
R<-set.as(Res,R,'downstream')
D<-set.as(Res,D,'supplier')

area<-createArea(name="unknown",location="unknown",
                 simulation=list(start='2000-01-01',
                                 end  ='2000-04-29',
                                 interval='day'))
area<-addObjectToArea(area,R)
area<-addObjectToArea(area,Res)
area<-addObjectToArea(area,D)
## Not run: 
plot(area)
simulated<-sim(area)
plot(simulated)

## End(Not run)


#--------------------2nd Example--------------------
Res<-createReservoir(name="res3",type='storage',
                     priority=1,netEvaporation=rnorm(120,0.5,0.1),
                     geometry=list(deadStorage= 10 ,capacity= 90 ,
                     storageAreaTable= cbind(seq(0,90,10),seq(0,9,1))))
R<-createRiver(name="river1",discharge=rnorm(120,5,1.5))
waterVariation<-round(sin(seq(0,pi,length.out=12))*
                       100/sum(sin(seq(0,pi,length.out=12))))
D1<-createDemandSite(name ="Agri1",
                    demandParams=list(waterUseRate=1,
                                      waterVariation=waterVariation,
                                      cropArea=1000),
                    returnFlowFraction =0.2,priority=1)
D2<-createDemandSite(name ="Agri2",
                    demandParams=list(waterUseRate=1,
                                      waterVariation=waterVariation,
                                      cropArea=1000),
                    returnFlowFraction =0.2,priority=1)

R<-set.as(Res,R,'downstream')
D1<-set.as(Res,D1,'supplier')
D2<-set.as(Res,D2,'supplier')

area<-createArea(name="unknown",location="unknown",
                 simulation=list(start='2000-01-01',
                                 end  ='2000-04-29',
                                 interval='day'))
area<-addObjectToArea(area,R)
area<-addObjectToArea(area,Res)
area<-addObjectToArea(area,D1)
area<-addObjectToArea(area,D2)
## Not run: 
plot(area)
simulated<-sim(area)
plot(simulated)

## End(Not run)

#--------------------3rd Example--------------------
J1<-createJunction(name="j1")
Res1<-createReservoir(name="res1",type='storage',
                     priority=1,netEvaporation=rnorm(120,0.5,0.1),
                     geometry=list(deadStorage= 10 ,capacity= 90 ,
                     storageAreaTable= cbind(seq(0,90,10),seq(0,9,1))))
Res2<-createReservoir(name="res2",type='storage',
                     priority=2,netEvaporation=rnorm(120,0.5,0.1),
                     geometry=list(deadStorage= 10 ,capacity= 90 ,
                     storageAreaTable= cbind(seq(0,90,10),seq(0,9,1))))
R1<-createRiver(name="river1",discharge=rnorm(120,5,1.5))
R2<-createRiver(name="river2",discharge=rnorm(120,5,1.5))
waterVariation<-round(sin(seq(0,pi,length.out=12))*
                       100/sum(sin(seq(0,pi,length.out=12))))
D1<-createDemandSite(name ="Agri1",
                    demandParams=list(waterUseRate=1,
                                      waterVariation=waterVariation,
                                      cropArea=1000),
                    returnFlowFraction =0.2,priority=1)
D2<-createDemandSite(name ="Agri2",
                    demandParams=list(waterUseRate=1,
                                      waterVariation=waterVariation,
                                      cropArea=1000),
                    returnFlowFraction =0.2,priority=2)
D3<-createDemandSite(name ="Agri3",
                    demandParams=list(waterUseRate=1,
                                      waterVariation=waterVariation,
                                      cropArea=1000),
                    returnFlowFraction =0.2,priority=1)
area<-createArea(name="unknown",location="unknown",
                 simulation=list(start='2000-01-01',
                                 end  ='2000-04-29',
                                 interval='day'))

R1<-set.as(Res1,R1,'downstream')
R2<-set.as(Res2,R2,'downstream')
Res1<-set.as(J1,Res1,'downstream')
Res2<-set.as(J1,Res2,'downstream')
D1<-set.as(J1,D1,'downstream')
D2<-set.as(J1,D2,'downstream')
D3<-set.as(J1,D3,'downstream')
D1<-set.as(Res1,D1,'supplier')
D2<-set.as(Res1,D2,'supplier')
D2<-set.as(Res2,D2,'supplier')
D3<-set.as(Res2,D3,'supplier')

area<-addObjectToArea(area,R1)
area<-addObjectToArea(area,R2)
area<-addObjectToArea(area,Res1)
area<-addObjectToArea(area,Res2)
area<-addObjectToArea(area,D1)
area<-addObjectToArea(area,D2)
area<-addObjectToArea(area,D3)
area<-addObjectToArea(area,J1)
## Not run: 
plot(area)
simulated<-sim(area)
plot(simulated)

## End(Not run)

#--------------------4th Example--------------------
J1<-createJunction(name="j1")
Res1<-createReservoir(name="res1",type='storage',
                     priority=1,netEvaporation=rnorm(120,0.5,0.1),downstream =J1 ,
                     geometry=list(deadStorage= 10 ,capacity= 90 ,
                     storageAreaTable= cbind(seq(0,90,10),seq(0,9,1))))
Auq1<-createAquifer(name="Aquifer1",area=100,volume=5000,
                    rechargeTS=rnorm(120,10,3),Sy=0.1,
                    leakageFraction=0.02,leakageObject=J1,priority=2)
waterVariation<-round(sin(seq(0,pi,length.out=12))*
                       100/sum(sin(seq(0,pi,length.out=12))))
R1<-createRiver(name="river1",downstream=Res1,discharge=rnorm(120,5,1.5))
R2<-createRiver(name="river2",downstream=Auq1,discharge=rnorm(120,5,1.5))
D1<-createDemandSite(name ="Agri1",
                    demandParams=list(waterUseRate=1,
                                      waterVariation=waterVariation,
                                      cropArea=1000),
                    returnFlowFraction =0.2,suppliers=list(Res1,Auq1),
                    downstream=J1,priority=1)
D2<-createDemandSite(name ="Agri2",
                    demandParams=list(waterUseRate=1,
                                      waterVariation=waterVariation,
                                      cropArea=1000),
                    returnFlowFraction =0.2,suppliers=list(Res1,Auq1),
                    downstream=J1,priority=2)
D3<-createDemandSite(name ="Agri3",
                    demandParams=list(waterUseRate=1,
                                      waterVariation=waterVariation,
                                      cropArea=1000),
                    returnFlowFraction =0.2,suppliers=list(Res1,Auq1),
                    downstream=J1,priority=1)
area<-createArea(name="unknown",location="unknown",
                 simulation=list(start='2000-01-01',
                                 end  ='2000-04-29',
                                 interval='day'))
area<-addObjectToArea(area,R1)
area<-addObjectToArea(area,R2)
area<-addObjectToArea(area,Res1)
area<-addObjectToArea(area,Auq1)
area<-addObjectToArea(area,D1)
area<-addObjectToArea(area,D2)
area<-addObjectToArea(area,D3)
area<-addObjectToArea(area,J1)
## Not run: 
plot(area)
simulated<-sim(area)
plot(simulated)

## End(Not run)

#--------------------5th Example--------------------
J1<-createJunction(name="junction1")
Res1<-createReservoir(name="res1",type='storage',
                     priority=1,netEvaporation=rnorm(120,0.5,0.1),
                     geometry=list(deadStorage= 10 ,capacity= 90 ,
                     storageAreaTable= cbind(seq(0,90,10),seq(0,9,1))))
Auq1<-createAquifer(name="Aquifer1",area=100,volume=5000,
                    rechargeTS=rnorm(120,10,3),Sy=0.1,priority=2)
waterVariation<-round(sin(seq(0,pi,length.out=12))*
                       100/sum(sin(seq(0,pi,length.out=12))))
R1<-createRiver(name="River1",
                downstream=Res1,discharge=rnorm(120,20,3),
                seepageFraction=0.1,seepageObject=Auq1)
D1<-createDemandSite(name ="Agri1",
                    demandParams=list(waterUseRate=1,
                                      waterVariation=waterVariation,
                                      cropArea=1000),
                    returnFlowFraction =0.2,suppliers=list(Res1),
                    downstream=J1,priority=1)
D2<-createDemandSite(name ="Agri2",
                    demandParams=list(waterUseRate=1,
                                      waterVariation=waterVariation,
                                      cropArea=1000),
                    returnFlowFraction =0.2,suppliers=list(Res1,Auq1),
                    downstream=J1,priority=2)
D3<-createDemandSite(name ="Agri3",
                    demandParams=list(waterUseRate=1,
                                      waterVariation=waterVariation,
                                      cropArea=1000),
                    returnFlowFraction =0.2,suppliers=list(R1),
                    downstream=Res1,priority=2)
D4<-createDemandSite(name ="Agri4",
                    demandParams=list(waterUseRate=1,
                                      waterVariation=waterVariation,
                                      cropArea=1000),
                    returnFlowFraction =0.2,suppliers=list(R1),
                    downstream=Res1,priority=1)
area<-createArea(name="unknown",location="unknown",
                 simulation=list(start='2000-01-01',
                                 end  ='2000-04-29',
                                 interval='day'))
area<-addObjectToArea(area,R1)
area<-addObjectToArea(area,Res1)
area<-addObjectToArea(area,Auq1)
area<-addObjectToArea(area,D1)
area<-addObjectToArea(area,D2)
area<-addObjectToArea(area,D3)
area<-addObjectToArea(area,D4)
area<-addObjectToArea(area,J1)
## Not run: 
plot(area)
simulated<-sim(area)
plot(simulated)

## End(Not run)


#--------------------6th Example--------------------
Auq1<-createAquifer(name="Aquifer1",area=100,volume=5000,
                    rechargeTS=rnorm(120,10,3),Sy=0.1)
waterVariation<-round(sin(seq(0,pi,length.out=12))*
                       100/sum(sin(seq(0,pi,length.out=12))))
D0<-createDemandSite(name ="Agri0",
                    demandParams=list(waterUseRate=1,
                                      waterVariation=waterVariation,
                                      cropArea=1000),priority=1)
Div1<-createDiversion(name="Div1",capacity=10)
J2<-createJunction(name="junc2")

Res2<-createReservoir(name="res2",type='storage',
                     priority=1,netEvaporation=rnorm(120,0.5,0.1),
                     geometry=list(deadStorage= 10 ,capacity= 90 ,
                     storageAreaTable= cbind(seq(0,90,10),seq(0,9,1))))
R2<-createRiver(name="river2",discharge=rnorm(120,12,3))
D3<-createDemandSite(name ="Agri3",
                    demandParams=list(waterUseRate=1,
                                      waterVariation=waterVariation,
                                      cropArea=1000),
                    returnFlowFraction =0.2,priority=2)
J1<-createJunction(name="junc1")
Res1<-createReservoir(name="res1",type='storage',
                     priority=1,netEvaporation=rnorm(120,0.5,0.1),
                     geometry=list(deadStorage= 10 ,capacity= 90 ,
                     storageAreaTable= cbind(seq(0,90,10),seq(0,9,1))))
R1<-createRiver(name="river1",discharge=rnorm(120,5,1))
D2<-createDemandSite(name ="Agri2",
                    demandParams=list(waterUseRate=1,
                                      waterVariation=waterVariation,
                                      cropArea=1000),
                    returnFlowFraction =0.2,priority=2)
D1<-createDemandSite(name ="Agri1",
                    demandParams=list(waterUseRate=1,
                                      waterVariation=waterVariation,
                                      cropArea=1000),
                    returnFlowFraction =0.2,priority=1)
area<-createArea(name="unknown",location="unknown",
                 simulation=list(start='2000-01-01',
                                 end  ='2000-04-29',
                                 interval='day'))

R1<-set.as(Res1,R1,'downstream')
R2<-set.as(Res2,R2,'downstream')
Res1<-set.as(J1,Res1,'downstream')
Res2<-set.as(J2,Res2,'downstream')
J1<-set.as(Div1,J1,'downstream')
J2<-set.as(Auq1,J2,'downstream')
Div1<-set.as(Auq1,Div1,'divertObject')
D1<-set.as(J1,D1,'downstream')
D2<-set.as(J1,D2,'downstream')
D3<-set.as(J2,D3,'downstream')
D1<-set.as(Res1,D1,'supplier')
D2<-set.as(Res1,D2,'supplier')
D2<-set.as(Res2,D2,'supplier')
D3<-set.as(Res2,D3,'supplier')
D0<-set.as(Auq1,D0,'supplier')



area<-addObjectToArea(area,R1)
area<-addObjectToArea(area,R2)
area<-addObjectToArea(area,Res1)
area<-addObjectToArea(area,Res2)
area<-addObjectToArea(area,D0)
area<-addObjectToArea(area,D1)
area<-addObjectToArea(area,D2)
area<-addObjectToArea(area,D3)
area<-addObjectToArea(area,Div1)
area<-addObjectToArea(area,Auq1)
area<-addObjectToArea(area,J1)
area<-addObjectToArea(area,J2)

simulated<-sim(area)
## Not run: 
plot(area)
plot(simulated)

## End(Not run)

base function for aquifer simulation

Description

Given a sort of demand(s), aquiferRouting function simulates a lumped and simple model of an unconfined aquifer under an optional givn recharge time series, rechargeTS, and specific yield, Sy.

Usage

  aquiferRouting(demand, priority = NA, area, volume,
                 rechargeTS = NA, leakageFraction = NA,
                 initialStorage = NA, Sy, simulation)

Arguments

demand

(optional) A matrix: is column-wise matrix of demands, at which the rows present demands for each monthly time step and columns are for different individual demand sites (MCM).

priority

(optional) A vector: is a vector of priorities associated to demand

area

The area of aquifer (Km^2)

volume

The aquifer volume (MCM)

rechargeTS

(optional) A vector : a vector of water flowing into the aquifer (MCM)

leakageFraction

(optional) The leakage coeffcient of aquifer storage. The leakage is computed as the product of leakageFraction and aquifer storage. It is in [0, 1] interval

initialStorage

(optional) The initial volume of aquifer at the first step of the simulation (MCM). If missing, the function iterates to carry over the aquifer

Sy

Specific yield (default: 0.1)

simulation

A list: simulation is a list of three vectors: start, end, and interval. the start and end components must be in 'YYYY-MM-DD' format. the interval component can takes either of 'day','week', or 'month'.

Value

the aquiferRouting function returns a list of objects as bellow:

Author(s)

Rezgar Arabzadeh

References

Mart nez-Santos, P., and J. M. Andreu. "Lumped and distributed approaches to model natural recharge in semiarid karst aquifers." Journal of hydrology 388.3 (2010): 389-398.

See Also

reservoirRouting

Examples

    
    area           <-200
    leakageFraction<-0.01
    Sy             <-0.15
    volume         <-20000
    priority       <-c(3,1,1,2)
    rechargeTS     <-rnorm(120,60,8)
    demand         <-matrix(rnorm(480,10,3),120)
    simulation     <-list(start='2000-01-01',end='2009-12-29',interval='month')
    
    res<-
      aquiferRouting(demand         =demand         ,
                     priority       =priority       ,
                     area           =area           ,
                     volume         =volume       ,
                     rechargeTS     =rechargeTS     ,
                     leakageFraction=leakageFraction,
                     Sy             =Sy             ,
                     simulation     =simulation)
    
    plot(res$storage$storage,ylab='Storage (MCM)',xlab='time steps(month)',type='o')
  

Constructor for class of cap_design

Description

Calculates the RRV measures for multiple design candidates.

Usage

  cap_design(area,params,w,plot)

Arguments

area

An object from class of 'createArea'

params

A list of list(s), which each sub-list can contains an object from either of classes 'createDemandSite' or 'createReservoir' and a vector of scale factors multiplied to the set design parameters. For reservoirs the scale factor will be multiplied to the capacity for the and for demand site, it will be multiplied to the demand time series

w

(optional) A vector of weights of sustainability indices summing 1 with length of equal with the number of demand site objects built-in 'params' argument or equal with number of demand sites supplied by the reservoirs built-in 'params'. If missing the weights will be assumed equall

plot

(optional) logical: plot the resault or not. The default is TRUE

Value

A matrix of RRV and sustainability index proposed by Hashemitto et al. (1982) and Loucks (1997).

Author(s)

Rezgar Arabzadeh

References

Hashimoto, T., Stedinger, J. R., & Loucks, D. P. (1982). Reliability, resiliency, and vulnerability criteria for water resource system performance evaluation. Water resources research, 18(1), 14-20. Loucks, D. P. (1997). Quantifying trends in system sustainability. Hydrological Sciences Journal, 42(4), 513-530.

See Also

addObjectToArea

Examples

  Res1<-createReservoir(name="res1",type='storage',
                        priority=1,netEvaporation=rnorm(120,0.5,0.1),
                        geometry=list(deadStorage= 10 ,capacity= 50 ,
                                      storageAreaTable= cbind(seq(0,90,10),seq(0,9,1))))
  R1<-createRiver(name="river1",discharge=rnorm(120,25,1.5))
  waterVariation<-round(sin(seq(0,pi,length.out=12))*
                          100/sum(sin(seq(0,pi,length.out=12))))
  D1<-createDemandSite(name ="Agri1",
                       demandParams=list(waterUseRate=1,
                                         waterVariation=waterVariation,
                                         cropArea=500),
                       returnFlowFraction =0.2,priority=2)
  area<-createArea(name="unknown",location="unknown",
                   simulation=list(start='2000-01-01',
                                   end  ='2000-04-29',
                                   interval='day'))
  R1<-set.as(Res1,R1,'downstream')
  D1<-set.as(Res1,D1,'supplier')
  area<-addObjectToArea(area,R1)
  area<-addObjectToArea(area,Res1)
  area<-addObjectToArea(area,D1)
  params<-list(
    list(Res1,seq(0.5,1.5,0.1))
  )
  cap_design(area,params)

base function for class of cap_design

Description

Calculates the RRV measures for multiple design candidates.

Usage

## S3 method for class 'base'
cap_design(area,params,w,plot)

Arguments

area

An object from class of 'createArea'

params

A list of list(s), which each sub-list can contains an object from either of classes 'createDemandSite' or 'createReservoir' and a vector of scale factors multiplied to the set design parameters. For reservoirs the scale factor will be multiplied to the capacity for the and for demand site, it will be multiplied to the demand time series

w

(optional) A vector of weights of sustainability indices summing 1 with length of equal with the number of demand site objects built-in 'params' argument or equal with number of demand sites supplied by the reservoirs built-in 'params'. If missing the weights will be assumed equall

plot

(optional) logical: plot the resault or not. The default is TRUE

Value

A matrix of RRV and sustainability index proposed by Hashemitto et al. (1982) and Loucks (1997).

Author(s)

Rezgar Arabzadeh

References

Hashimoto, T., Stedinger, J. R., & Loucks, D. P. (1982). Reliability, resiliency, and vulnerability criteria for water resource system performance evaluation. Water resources research, 18(1), 14-20. Loucks, D. P. (1997). Quantifying trends in system sustainability. Hydrological Sciences Journal, 42(4), 513-530.

See Also

cap_design


default function for class of cap_design

Description

Calculates the RRV measures for multiple design candidates.

Usage

## Default S3 method:
cap_design(area,params,w=NA,plot=TRUE)

Arguments

area

An object from class of 'createArea'

params

A list of list(s), which each sub-list can contains an object from either of classes 'createDemandSite' or 'createReservoir' and a vector of scale factors multiplied to the set design parameters. For reservoirs the scale factor will be multiplied to the capacity for the and for demand site, it will be multiplied to the demand time series

w

(optional) A vector of weights of sustainability indices summing 1 with length of equal with the number of demand site objects built-in 'params' argument or equal with number of demand sites supplied by the reservoirs built-in 'params'. If missing the weights will be assumed equall

plot

(optional) logical: plot the resault or not. The default is TRUE

Value

A matrix of RRV and sustainability index proposed by Hashemitto et al. (1982) and Loucks (1997).

Author(s)

Rezgar Arabzadeh

References

Hashimoto, T., Stedinger, J. R., & Loucks, D. P. (1982). Reliability, resiliency, and vulnerability criteria for water resource system performance evaluation. Water resources research, 18(1), 14-20. Loucks, D. P. (1997). Quantifying trends in system sustainability. Hydrological Sciences Journal, 42(4), 513-530.

See Also

cap_design


Constructor for class of createAquifer

Description

this function constructs an object from class of createAquifer that prescribes a simplified lupmped model of unconfined aquifer.

Usage

createAquifer(name, area, volume,
              rechargeTS, Sy, leakageFraction,
              initialStorage, leakageObject, priority, latlon)

Arguments

name

(optional) A string: the name of the aquifer

area

The area of aquifer (Km^2)

volume

The aquifer volume (MCM)

rechargeTS

(optional) A vector : a vector of water flowing into the aquifer (MCM)

Sy

Specific yield (default: 0.1)

leakageFraction

(optional) The leakage coeffcient of aquifer storage. The leakage is computed as the product of leakageFraction and aquifer storage. It is in [0, 1] interval

initialStorage

(optional) The initial volume of aquifer in the first step of the simulation (MCM). If missing, the function iterates to carry over the aquifer.

leakageObject

(optional) an object; from either of classes of createAquifer , createRiver, createReservoir, createJunction, createDiversion, or createDemandSite; which leakage volume pours to it.

priority

(optional) An integer: the supplying priority. priority is a value in [1, 99] interval. If missing, the priority is set to Inf.

latlon

(optional) A vector of two elements: lat, lon in decimal degree representing the location of the object.

Value

An object from class of createAquifer

Author(s)

Rezgar Arabzadeh

References

Mart nez-Santos, P., and J. M. Andreu. "Lumped and distributed approaches to model natural recharge in semiarid karst aquifers." Journal of hydrology 388.3 (2010): 389-398.

See Also

addObjectToArea


base function for class of createAquifer

Description

this function constructs an object from class of createAquifer that prescribes a simplified lupmped model of unconfined aquifer.

Usage

## S3 method for class 'base'
createAquifer(name, area, volume,
                 rechargeTS, Sy,leakageFraction,
                 initialStorage, leakageObject, priority, latlon)

Arguments

name

(optional) A string: the name of the aquifer

area

The area of aquifer (Km^2)

volume

The aquifer volume (MCM)

rechargeTS

(optional) A vector : a vector of water flowing into the aquifer (MCM)

Sy

Specific yield (default: 0.1)

leakageFraction

(optional) The leakage coeffcient of aquifer storage. The leakage is computed as the product of leakageFraction and aquifer storage. It is in [0, 1] interval

initialStorage

(optional) The initial volume of aquifer in the first step of the simulation (MCM). If missing, the function iterates to carry over the aquifer.

leakageObject

(optional) an object; from either of classes of createAquifer , createRiver, createReservoir, createJunction, createDiversion, or createDemandSite; which leakage volume pours to it.

priority

(optional) An integer: the supplying priority. Is a value in [1, 99] interval. If missing, the priority is set to Inf.

latlon

(optional) A vector of two elements: lat, lon in decimal degree representing the location of the object.

Value

An object from class of list

See Also

createAquifer


default function for class of createAquifer

Description

this function constructs an object from class of createAquifer that prescribes a simplified lupmped model of unconfined aquifer.

Usage

## Default S3 method:
createAquifer(name = "Aquifer1",
                 area                 ,
                 volume               ,
                 rechargeTS      = NA ,
                 Sy              = 0.1,
                 leakageFraction = NA ,
                 initialStorage  = NA ,
                 leakageObject   = NA ,
                 priority        = NA,
				 latlon          = NULL)

Arguments

name

(optional) A string: the name of the aquifer

area

The area of aquifer (Km^2)

volume

The aquifer volume (MCM)

rechargeTS

(optional) A vector : a vector of water flowing into the aquifer (MCM)

Sy

Specific yield (default: 0.1)

leakageFraction

(optional) The leakage coeffcient of aquifer storage. The leakage is computed as the product of leakageFraction and aquifer storage. It is in [0, 1] interval

initialStorage

(optional) The initial volume of aquifer in the first step of the simulation (MCM). If missing, the function iterates to carry over the aquifer.

leakageObject

(optional) an object; from either of classes of createAquifer , createRiver, createReservoir, createJunction, createDiversion, or createDemandSite; which leakage volume pours to it.

priority

(optional) An integer: the supplying priority. priority is a value in [1, 99] interval. If missing, the priority is set to Inf.

latlon

(optional) A vector of two elements: lat, lon in decimal degree representing the location of the object.

Value

An object from class of createAquifer

See Also

createAquifer


Constructor for class of createArea

Description

this function constructs an object from class of createArea, supporting objects inherited from any of the folowing classes: createAquifer, createDemandSite, createDiversion, createJunction, createReservoir,and createRiver.

Usage

  createArea(name, location, simulation)

Arguments

name

(optional) A string: the name of the aquifer

location

(optional) A string: the physical location of name

simulation

A list: simulation is a list of three vectors: start, end, and interval. the start and end components must be in 'YYYY-MM-DD' format. The interval component can takes either of 'day','week', or 'month'

Value

An object from class of createArea

Author(s)

Rezgar Arabzadeh

See Also

addObjectToArea


base function for class of createArea

Description

this function constructs an object from class of createArea, supporting objects inherited from any of the folowing classes: createAquifer, createDemandSite, createDiversion, createJunction, createReservoir,and createRiver.

Usage

  ## S3 method for class 'base'
createArea(name, location, simulation)

Arguments

name

(optional) A string: the name of the aquifer

location

(optional) A string: the physical location of name

simulation

A list: simulation is a list of three vectors: start, end, and interval. the start and end components must be in 'YYYY-MM-DD' format and the interval component is a string that can takes either of 'day','week', or 'month'

Value

An object from class of list

See Also

createArea


default function for class of createArea

Description

this function constructs an object from class of createArea, supporting objects inherited from the any of folowing classes: createAquifer, createDemandSite, createDiversion, createJunction, createReservoir,and createRiver.

Usage

  ## Default S3 method:
createArea(name = "unknown", location = "unknown",
                               simulation = list(start = NULL, end = NULL, interval=NULL))

Arguments

name

(optional) A string: the name of the aquifer

location

(optional) A string: the physical location of createArea

simulation

A list: simulation is a list of three vectors: start, end, and interval. the start and end components must be in 'YYYY-MM-DD' format and the interval component can takes either of 'day','week', or 'month'

Value

An object from class of createArea

See Also

createArea


Constructor for class of createDemandSite

Description

this function constructs an object from class of createDemandSite, which represents a demand site such as domestic, agricultural, and etc, with a specified demand time series.

Usage

createDemandSite(name, demandTS, demandParams,
                 returnFlowFraction, suppliers,
                 downstream, priority,latlon)

Arguments

name

(optional) A string: the name of the demand site

demandTS

A vector: a vector of demand time series (MCM). If demandParams is null, providing the demandTS is compulsory.

demandParams

A list: If demandTS is missing, the demandParams must be provided to establish demandTS. The demandParams includes three parts as follows:

  • waterUseRate: The total water demand per hectare (MCM) per a given water cycle.

  • waterVariation: A vector of the precentages for water demand distribution within a water cycle (the precentages in each interval). For instance, if the cycle is annually and the interval is 'month'ly, the waterVariation could be a vector of length of 12, for which its indices signify the monthly portion of water demand, in precentage, by the total water demand required for the whole cycle.

  • cropArea: the area of cropping farms (in hectare).

returnFlowFraction

(optional) returnFlowFraction is fraction of total supplied water to the demand site. The return flow is computed as the product of returnFlowFraction and the amount of water the demand sites receives. returnFlowFraction must be in [0, 1] interval.

suppliers

(optional) A list of object(s) inherited from the folowing classes: createAquifer, createRiver, createReservoir, createDiversion.

downstream

(optional) An object from either of classes of createAquifer , createRiver, createReservoir, createJunction, createDiversion, or createDemandSite; which return flow volume pours to it.

priority

(optional) An integer: the priority to be supplied. A value in [1, 99] interval.

latlon

(optional) A vector of two elements: lat, lon in decimal degree representing the location of the object.

Value

An object from class of createDemandSite

Author(s)

Rezgar Arabzadeh

See Also

addObjectToArea


base function for class of createDemandSite

Description

this function constructs an object from class of createDemandSite, which represents a demand site such as domestic, agricultural, and etc, with a specified demand time series.

Usage

## S3 method for class 'base'
createDemandSite(name, demandTS, demandParams, 
                   returnFlowFraction, suppliers,
                   downstream, priority,latlon)

Arguments

name

(optional) A string: the name of the demand site

demandTS

A vector: a vector of demand time series (MCM). If demandParams is null, providing the demandTS is compulsory.

demandParams

A list: If demandTS is missing, the demandParams must be provided to establish demandTS. The demandParams includes three parts as follows:

  • waterUseRate: The total water demand per hectare (MCM) per a given water cycle

  • waterVariation: A vector of the precentages for water demand distribution within a water cycle (the precentages in each interval). For instance, if the cycle is annually and the interval is 'month'ly, the waterVariation could be a vector of length of 12, for which its indices signify the monthly portion of water demand, in precentage, by the total water demand required for the whole cycle

  • cropArea: the area of cropping farms (in hectare)

returnFlowFraction

(optional) returnFlowFraction is fraction of total supplied water to the demand site. The return flow is computed as the product of returnFlowFraction and the amount of water the demand sites receives. returnFlowFraction must be in [0, 1] interval.

suppliers

(optional) A list of object(s) inherited from the folowing classes: createAquifer, createRiver, createReservoir, createDiversion.

downstream

(optional) An object from either of classes of createAquifer , createRiver, createReservoir, createJunction, createDiversion, or createDemandSite; which return flow volume pours to it.

priority

(optional) An integer: the priority to be supplied. A value in [1, 99] interval.

latlon

(optional) A vector of two elements: lat, lon in decimal degree representing the location of the object.

Value

An object from class of list

See Also

createDemandSite


default function for class of createDemandSite

Description

this function constructs an object from class of createDemandSite, which represents a demand site such as domestic, agricultural, and etc, with a specified demand time series.

Usage

## Default S3 method:
createDemandSite(name  ="Unknown",
         demandTS          =NA                     ,
         demandParams=list(waterUseRate=NULL       ,
                           waterVariation=NULL     ,
                           cropArea=NULL)          ,
         returnFlowFraction =0.0                   ,
         suppliers          = NA                   ,
         downstream         =NA                    ,
         priority           =NA                    ,
		 latlon             =NULL)  

Arguments

name

(optional) A string: the name of the demand site

demandTS

A vector: a vector of demand time series (MCM). If demandParams is null, providing the demandTS is compulsory.

demandParams

A list: If demandTS is missing, the demandParams must be provided to establish demandTS. The demandParams includes three parts as follows:

  • waterUseRate: The total water demand per hectare (MCM) per a given water cycle.

  • waterVariation: A vector of the precentages for water demand distribution within a water cycle (the precentages in each interval). For instance, if the cycle is annually and the interval is 'month'ly, the waterVariation could be a vector of length of 12, for which its indices signify the monthly portion of water demand, in precentage, by the total water demand required for the whole cycle.

  • cropArea: the area of cropping farms (in hectare).

returnFlowFraction

(optional) returnFlowFraction is fraction of total supplied water to the demand site. The return flow is computed as the product of returnFlowFraction and the amount of water the demand sites receives. returnFlowFraction must be in [0, 1] interval.

suppliers

(optional) A list of object(s) inherited from the folowing classes: createAquifer, createRiver, createReservoir, createDiversion.

downstream

(optional) An object from either of classes of createAquifer , createRiver, createReservoir, createJunction, createDiversion, or createDemandSite; which return flow volume pours to it.

priority

(optional) An integer: the priority to be supplied. A value in [1, 99] interval.

latlon

(optional) A vector of two elements: lat, lon in decimal degree representing the location of the object.

Value

An object from class of createDemandSite

See Also

createDemandSite


Constructor for class of createDiversion

Description

this function constructs an object from class of createDiversion, acting as a diversion dam which is able to divert water up to a specified capacity.

Usage

createDiversion(name, capacity,
                divertObject, downstream, priority,latlon)

Arguments

name

(optional) A string: the name of the diversion

capacity

The maximum capacity of diversion dam (CMS).

divertObject

(optional) An object from either of classes of createAquifer , createRiver, createReservoir, createJunction, createDiversion, or createDemandSite; which recieves the diverted water volume.

downstream

(optional) An object from either of classes of createAquifer , createRiver, createReservoir, createJunction, createDiversion, or createDemandSite; which overflow volume pours to it.

priority

(optional) An integer: the supplying priority. priority is a value in [1, 99] interval. If missing, the priority is set to Inf.

latlon

(optional) A vector of two elements: lat, lon in decimal degree representing the location of the object.

Value

An object from class of createDiversion

Author(s)

Rezgar Arabzadeh

See Also

addObjectToArea


base function for class of createDiversion

Description

this function constructs an object from class of createDiversion, acting as a diversion dam which is able to divert water up to a specified capacity.

Usage

## S3 method for class 'base'
createDiversion(name, capacity,
               divertObject, downstream, priority, latlon)

Arguments

name

(optional) A string: the name of the diversion

capacity

The maximum capacity of diversion dam (CMS).

divertObject

(optional) An object from either of classes of createAquifer , createRiver, createReservoir, createJunction, createDiversion, or createDemandSite; which recieves the diverted water volume.

downstream

(optional) An object from either of classes of createAquifer , createRiver, createReservoir, createJunction, createDiversion, or createDemandSite; which overflow volume pours to it.

priority

(optional) An integer: the supplying priority. priority is a value in [1, 99] interval. If missing, the priority is set to Inf.

latlon

(optional) A vector of two elements: lat, lon in decimal degree representing the location of the object.

Value

An object from class of list

See Also

createDiversion


default function for class of createDiversion

Description

this function constructs an object from class of createDiversion, acting as a diversion dam which is able to divert water up to a specified capacity.

Usage

## Default S3 method:
createDiversion(name = "Div1",
                    capacity         ,
                    divertObject = NA,
                    downstream   = NA,
                    priority     = NA,
					latlon       = NULL)

Arguments

name

(optional) A string: the name of the diversion

capacity

The maximum capacity of diversion dam (CMS).

divertObject

(optional) An object from either of classes of createAquifer , createRiver, createReservoir, createJunction, createDiversion, or createDemandSite; which recieves the diverted water volume.

downstream

(optional) An object from either of classes of createAquifer , createRiver, createReservoir, createJunction, createDiversion, or createDemandSite; which overflow volume pours to it.

priority

(optional) An integer: the supplying priority. priority is a value in [1, 99] interval. If missing, the priority is set to Inf.

latlon

(optional) A vector of two elements: lat, lon in decimal degree representing the location of the object.

Value

An object from class of createDiversion

See Also

createDiversion


Constructor for class of createJunction

Description

this function constructs an object from class of createDiversion, acting as a junction in the basin which is able to aggregate outflow water from upper tributaries and/or objects in the upstream.

Usage

createJunction(name, downstream, latlon)

Arguments

name

(optional) A string: the name of the junction

downstream

(optional) An object from either of classes of createAquifer , createRiver, createReservoir, createJunction, createDiversion, or createDemandSite; which outflow volume pours to it.

latlon

(optional) A vector of two elements: lat, lon in decimal degree representing the location of the object.

Value

An object from class of createJunction

Author(s)

Rezgar Arabzadeh

See Also

addObjectToArea


base function for class of createJunction

Description

this function constructs an object from class of createDiversion, acting as a junction in the basin which is able to aggregate outflow water from upper tributaries and/or objects in the upstream.

Usage

## S3 method for class 'base'
createJunction(name, downstream, latlon)

Arguments

name

(optional) A string: the name of the junction

downstream

(optional) An object from either of classes of createAquifer , createRiver, createReservoir, createJunction, createDiversion, or createDemandSite; which outflow volume pours to it.

latlon

(optional) A vector of two elements: lat, lon in decimal degree representing the location of the object.

Value

An object from class of list

See Also

createJunction


default function for class of createJunction

Description

this function constructs an object from class of createDiversion, acting as a junction in the basin which is able to aggregate outflow water from upper tributaries and/or objects in the upstream.

Usage

## Default S3 method:
createJunction(name = "junc1", downstream = NA, latlon =NULL)

Arguments

name

(optional) A string: the name of the junction

downstream

(optional) An object from either of classes of createAquifer , createRiver, createReservoir, createJunction, createDiversion, or createDemandSite; which outflow volume pours to it.

latlon

(optional) A vector of two elements: lat, lon in decimal degree representing the location of the object.

Value

An object from class of list

See Also

createJunction


Constructor for class of createReservoir

Description

this function constructs an object from class of createReservoir, which is able to simulate a storage reservoir under given a sort of demand(s).

Usage

createReservoir(type,
                name,
                priority,
                downstream,
                netEvaporation,
                seepageFraction,
                seepageObject,
                geometry,
                plant,
                penstock,
                initialStorage,
				latlon)

Arguments

type

A string: the type of the reservoir being instantiated: by default 'storage', however, it can be 'hydropower'

name

(optional) A string: the name of the reservoir.

priority

(optional) An integer: the supplying priority. priority is a value in [1, 99] interval. If missing, the priority is set to Inf.

downstream

(optional) An object; from either of classes of createAquifer , createRiver, createReservoir, createJunction, createDiversion, or createDemandSite; which spillage volume pours to it.

netEvaporation

A vector: is a vector of net evaporation depth time series at the location of dam site (meter). If omitted, the evaporation is assumed to be zero.

seepageFraction

(optional) The seepage coeffcient of reservoir storage. The seepage is computed as the product of seepageFraction and reservoir storage. It is in [0, 1] interval

seepageObject

(optional) An object; from either of classes of createAquifer , createRiver, createReservoir, createJunction, createDiversion, or createDemandSite; which seepage volume pours to it.

geometry

A list of reservoir geometric specifications:

  • storageAreaTable: is a matrix whose first column includes reservoir volume (MCM) for different elevation levels and the second column contains reservoir area (in Km^2) corresponding to the first column

  • storageElevationTable: is a matrix whose first column includes reservoir volume (MCM) for different elevation levels and the second column contains elevation (in meter) corresponding to the first column

  • dischargeElevationTable: is a matrix whose first column includes the capacity of reservoir tailwater discharge rate (in cms) for different elevation levels and the second column contains elevation levels corresponding to the first column, required if the type = 'hydropower' and the item submerged = TRUE

  • deadStorage: refers to water in a reservoir that cannot be drained by gravity through the dam outlet works (MCM)

  • capacity: The maximum capacity of the reservoir

plant

A list of power plant specifications. It is provided if type = 'hydropower':

  • installedCapacity: the plant installed capacity (MW)

  • efficiency: is a matrix whose first column includes discharge rate (in cms) and the second column turbine effeciency, in [0 1] interval, corresponding to the first column

  • designHead: A vector of length of two, containing the minimum and maximum design water head (in meter) of the turbine respecively, that the it is in active state

  • designFlow: A vector of length of two, containing the minimum and maximum design flow rate (in cms) of the turbine respecively, that the it is in active state

  • turbineAxisElevation: The elevation of axis of the installed turbine (in meter)

  • submerged: logical: if the turbine is of type of submeged on, TRUE, otherwise, FALSE

  • loss: losses associated with the turbine (in meter)

penstock

(optional) A list of penstock specifications. It is provided if type = 'hydropower':

  • diameter: The diameter of the penstock (in meter)

  • length: The length of the penstock (in meter)

  • roughness: pipe roughness coefficient used for Hazen-Williams formulation

initialStorage

(optional) The initial stored water at the reservoir in the first step of the simulation (MCM). If is missing the the function iterate to carry over the reservoir.

latlon

(optional) A vector of two elements: lat, lon in decimal degree representing the location of the object.

Value

An object from class of createReservoir

Author(s)

Rezgar Arabzadeh

See Also

addObjectToArea


base function for class of createReservoir

Description

this function constructs an object from class of createReservoir, which is able to simulate a storage reservoir under given a sort of demand(s).

Usage

  ## S3 method for class 'base'
createReservoir(type,
                                 name,
                                 priority,
                                 downstream,
                                 netEvaporation,
                                 seepageFraction,
                                 seepageObject,
                                 geometry,
                                 plant,
                                 penstock,
                                 initialStorage,
								 latlon)

Arguments

type

A string: the type of the reservoir being instantiated: by default 'storage', however, it can be 'hydropower'

name

(optional) A string: the name of the reservoir.

priority

(optional) An integer: the supplying priority. priority is a value in [1, 99] interval. If missing, the priority is set to Inf.

downstream

(optional) An object; from either of classes of createAquifer , createRiver, createReservoir, createJunction, createDiversion, or createDemandSite; which spillage volume pours to it.

netEvaporation

A vector: is a vector of net evaporation depth time series at the location of dam site (meter). If omitted, the evaporation is assumed to be zero.

seepageFraction

(optional) The seepage coeffcient of reservoir storage. The seepage is computed as the product of seepageFraction and reservoir storage. It is in [0, 1] interval

seepageObject

(optional) An object; from either of classes of createAquifer , createRiver, createReservoir, createJunction, createDiversion, or createDemandSite; which seepage volume pours to it.

geometry

A list of reservoir geometric specifications:

  • storageAreaTable: is a matrix whose first column includes reservoir volume (MCM) for different elevation levels and the second column contains reservoir area (in Km^2) corresponding to the first column

  • storageElevationTable: is a matrix whose first column includes reservoir volume (MCM) for different elevation levels and the second column contains elevation (in meter) corresponding to the first column

  • dischargeElevationTable: is a matrix whose first column includes the capacity of reservoir tailwater discharge rate (in cms) for different elevation levels and the second column contains elevation levels corresponding to the first column, required if the type = 'hydropower' and the item submerged = TRUE

  • deadStorage: refers to water in a reservoir that cannot be drained by gravity through the dam outlet works (MCM)

  • capacity: The maximum capacity of the reservoir

plant

A list of power plant specifications. It is provided if type = 'hydropower':

  • installedCapacity: the plant installed capacity (MW)

  • efficiency: is a matrix whose first column includes discharge rate (in cms) and the second column turbine effeciency, in [0 1] interval, corresponding to the first column

  • designHead: A vector of length of two, containing the minimum and maximum design water head (in meter) of the turbine respecively, that the it is in active state

  • designFlow: A vector of length of two, containing the minimum and maximum design flow rate (in cms) of the turbine respecively, that the it is in active state

  • turbineAxisElevation: The elevation of axis of the installed turbine (in meter)

  • submerged: logical: if the turbine is of type of submeged on, TRUE, otherwise, FALSE

  • loss: losses associated with the turbine (in meter)

penstock

(optional) A list of penstock specifications. It is provided if type = 'hydropower':

  • diameter: The diameter of the penstock (in meter)

  • length: The length of the penstock (in meter)

  • roughness: pipe roughness coefficient used for Hazen-Williams formulation

initialStorage

(optional) The initial stored water at the reservoir in the first step of the simulation (MCM). If is missing the the function iterate to carry over the reservoir.

latlon

(optional) A vector of two elements: lat, lon in decimal degree representing the location of the object.

Value

An object from class of list

See Also

createReservoir


default function for class of createReservoir

Description

this function constructs an object from class of createReservoir, which is able to simulate a storage reservoir under given a sort of demand(s).

Usage

  ## Default S3 method:
createReservoir(type='storage',
                          name='unknown',
                          priority=NA,
                          downstream=NA,
                          netEvaporation=NA,
                          seepageFraction=NA,
                          seepageObject=NA,
                          geometry=list(storageAreaTable=NULL,
                                        storageElevationTable=NULL,
                                        dischargeElevationTable=NULL,
                                        deadStorage=NULL,
                                        capacity=NULL),
                          plant=list(installedCapacity=NULL,
                                     efficiency=NULL,
                                     designHead=NULL,
                                     designFlow=NULL,
                                     turbineAxisElevation=NULL,
                                     submerged=FALSE,
                                     loss=0),
                          penstock=list(diameter=NULL,
                                        length=NULL,
                                        roughness=110),
                          initialStorage=NA,
						  latlon=NULL)

Arguments

type

A string: the type of the reservoir being instantiated: by default 'storage', however, it can be 'hydropower'

name

(optional) A string: the name of the reservoir.

priority

(optional) An integer: the supplying priority. priority is a value in [1, 99] interval. If missing, the priority is set to Inf.

downstream

(optional) An object; from either of classes of createAquifer , createRiver, createReservoir, createJunction, createDiversion, or createDemandSite; which spillage volume pours to it.

netEvaporation

A vector: is a vector of net evaporation depth time series at the location of dam site (meter). If omitted, the evaporation is assumed to be zero.

seepageFraction

(optional) The seepage coeffcient of reservoir storage. The seepage is computed as the product of seepageFraction and reservoir storage. It is in [0, 1] interval

seepageObject

(optional) An object; from either of classes of createAquifer , createRiver, createReservoir, createJunction, createDiversion, or createDemandSite; which seepage volume pours to it.

geometry

A list of reservoir geometric specifications:

  • storageAreaTable: is a matrix whose first column includes reservoir volume (MCM) for different elevation levels and the second column contains reservoir area (in Km^2) corresponding to the first column

  • storageElevationTable: is a matrix whose first column includes reservoir volume (MCM) for different elevation levels and the second column contains elevation (in meter) corresponding to the first column

  • dischargeElevationTable: is a matrix whose first column includes the capacity of reservoir tailwater discharge rate (in cms) for different elevation levels and the second column contains elevation levels corresponding to the first column, required if the type = 'hydropower' and the item submerged = TRUE

  • deadStorage: refers to water in a reservoir that cannot be drained by gravity through the dam outlet works (MCM)

  • capacity: The maximum capacity of the reservoir

plant

A list of power plant specifications. It is provided if type = 'hydropower':

  • installedCapacity: the plant installed capacity (MW)

  • efficiency: is a matrix whose first column includes discharge rate (in cms) and the second column turbine effeciency, in [0 1] interval, corresponding to the first column

  • designHead: A vector of length of two, containing the minimum and maximum design water head (in meter) of the turbine respecively, that the it is in active state

  • designFlow: A vector of length of two, containing the minimum and maximum design flow rate (in cms) of the turbine respecively, that the it is in active state

  • turbineAxisElevation: The elevation of axis of the installed turbine (in meter)

  • submerged: logical: if the turbine is of type of submeged on, TRUE, otherwise, FALSE

  • loss: losses associated with the turbine (in meter)

penstock

(optional) A list of penstock specifications. It is provided if type = 'hydropower'

  • diameter: The diameter of the penstock (in meter)

  • length: The length of the penstock (in meter)

  • roughness: pipe roughness coefficient used for Hazen-Williams formulation

initialStorage

(optional) The initial stored water at the reservoir in the first step of the simulation (MCM). If is missing the the function iterate to carry over the reservoir.

latlon

(optional) A vector of two elements: lat, lon in decimal degree representing the location of the object.

Value

An object from class of createReservoir

See Also

createReservoir


Constructor for class of createRiver

Description

this function constructs an object from class of createRiver, which is able to act as a chanel or resource to supply a seort of demand(s).

Usage

createRiver(name, downstream, seepageFraction,
            seepageObject, discharge, priority, latlon)

Arguments

name

(optional) A string: the name of the river

downstream

(optional) An object; from either of classes of createAquifer , createRiver, createReservoir, createJunction, createDiversion, or createDemandSite; which outflow volume pours to it.

seepageFraction

(optional) The seepage coeffcient of river discharge flow. The seepage is computed as the product of seepageFraction and river discharge. It is in [0, 1] interval

seepageObject

(optional) An object; from either of classes of createAquifer , createRiver, createReservoir, createJunction, createDiversion, or createDemandSite; which seepage volume pours to it.

discharge

(optional) A vector: is a vector of river discharge time series (MCM).

priority

(optional) An integer: the supplying priority. priority is a value in [1, 99] interval. If missing, the priority is set to Inf.

latlon

(optional) A vector of two elements: lat, lon in decimal degree representing the location of the object.

Value

An object from class of createRiver

Author(s)

Rezgar Arabzadeh

See Also

addObjectToArea


base function for class of createRiver

Description

this function constructs an object from class of createRiver, which is able to act as a chanel or resource to supply a seort of demand(s).

Usage

## S3 method for class 'base'
createRiver(name, downstream, seepageFraction,
                seepageObject, discharge, priority, latlon)

Arguments

name

(optional) A string: the name of the river

downstream

(optional) An object; from either of classes of createAquifer , createRiver, createReservoir, createJunction, createDiversion, or createDemandSite; which outflow volume pours to it.

seepageFraction

(optional) The seepage coeffcient of river discharge flow. The seepage is computed as the product of seepageFraction and river discharge. It is in [0, 1] interval

seepageObject

(optional) An object; from either of classes of createAquifer , createRiver, createReservoir, createJunction, createDiversion, or createDemandSite; which seepage volume pours to it.

discharge

(optional) A vector: is a vector of river discharge time series (MCM).

priority

(optional) An integer: the supplying priority. priority is a value in [1, 99] interval. If missing, the priority is set to Inf.

latlon

(optional) A vector of two elements: lat, lon in decimal degree representing the location of the object.

Value

An object from class of list

See Also

createRiver


default function for class of createRiver

Description

this function constructs an object from class of createRiver, which is able to act as a chanel or resource to supply a seort of demand(s).

Usage

## Default S3 method:
createRiver(name = "river1",
                    downstream      = NA,
                    seepageFraction = NA,
                    seepageObject   = NA,
                    discharge       = NA,
                    priority        = NA,
					latlon          = NULL)

Arguments

name

(optional) A string: the name of the river

downstream

(optional) An object; from either of classes of createAquifer , createRiver, createReservoir, createJunction, createDiversion, or createDemandSite; which outflow volume pours to it.

seepageFraction

(optional) The seepage coeffcient of river discharge flow. The seepage is computed as the product of seepageFraction and river discharge. It is in [0, 1] interval

seepageObject

(optional) An object; from either of classes of createAquifer , createRiver, createReservoir, createJunction, createDiversion, or createDemandSite; which seepage volume pours to it.

discharge

(optional) A vector: is a vector of river discharge time series (MCM).

priority

(optional) An integer: the supplying priority. priority is a value in [1, 99] interval. If missing, the priority is set to Inf.

latlon

(optional) A vector of two elements: lat, lon in decimal degree representing the location of the object.

Value

An object from class of createRiver

See Also

createRiver


base function for diversion simulation

Description

Given a sort of demand(s), diversionRouting function enable us to simulate the performance and effect of a diversion dam under a givn recharge time series, inflow, on the drainage network.

Usage

  diversionRouting(demand=NA, priority = NA,
                   capacity, inflow, simulation)

Arguments

demand

A matrix: is column-wise matrix of demands, at which the rows presents demands for each time step and columns are for different individual demand sites (MCM).

priority

A vector: is a vector of priorities associated to demand

capacity

The maximum capacity of diversion dam (CMS).

inflow

A vector : a vector of water flowing into the diversion (MCM)

simulation

A list: simulation is a list of three vectors: start, end, and interval. the start and end components must be in 'YYYY-MM-DD' format. the interval component can takes either of 'day','week', or 'month'.

Value

the diversionRouting function returns a list of features given as below:

Author(s)

Rezgar Arabzadeh

See Also

aquiferRouting

Examples

  demand         <-matrix(rnorm(480,10,3),120)
  priority       <-sample(1:3,4,replace=TRUE)
  capacity       <-12
  inflow         <-rlnorm(120,log(50),log(4))
  simulation     <-list(start='2000-01-01',end='2009-12-29',interval='month')
  res<-diversionRouting(demand=demand,
                        priority=priority,
                        capacity=capacity,
                        inflow=inflow,
                        simulation=simulation)
  plot(ecdf(res$diverted$diverted),xlab='cms',ylab='exceedance probability')

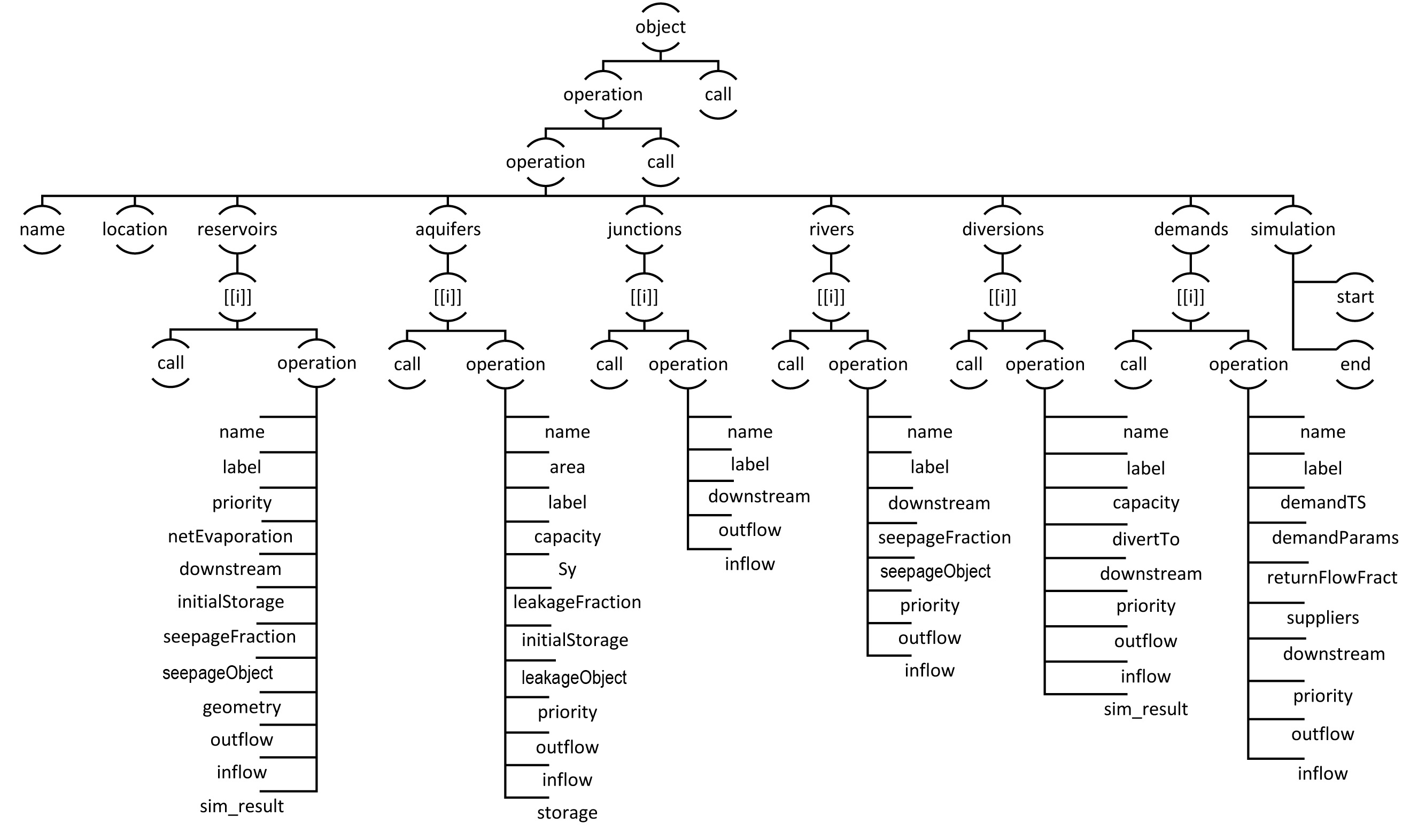
plot method for an object from class of createArea

Description

plot method for objects inherited from class of createArea

Usage

## S3 method for class 'createArea'
plot(x,...)

Arguments

x

an object from class of createArea

...

other objects that can be passed to plot function

Author(s)

Rezgar Arabzadeh

See Also

createArea


plot method for an WRSS object

Description

plot method for objects inherited from class of sim

Usage

## S3 method for class 'sim'
plot(x,...)

Arguments

x

an object from class of sim

...

other objects that can be passed to plot function

Author(s)

Rezgar Arabzadeh

See Also

sim


base function for reservoir simulation

Description

Given a sort of demand(s), reservoirRouting function simulates the effect of a dam under givn hydrometeorological time series, e.g. inflow and netEvaporation, on the drainage network.

Usage

  reservoirRouting(type='storage',
                   inflow,
                   netEvaporation=NA,
                   demand=NA,
                   priority=NA,
                   seepageFraction=NA,
                   geometry=list(storageAreaTable=NULL,
                                 storageElevationTable=NULL,
                                 dischargeElevationTable=NULL,
                                 deadStorage=0,
                                 capacity=NULL),
                   plant=list(installedCapacity=NULL,
                              efficiency=NULL,
                              designHead=NULL,
                              designFlow=NULL,
                              turbineAxisElevation=NULL,
                              submerged=FALSE,
                              loss=0),
                   penstock=list(diameter=NULL,
                                 length=0,
                                 roughness=110),
                   initialStorage=NA,
                   simulation)

Arguments

type

A string: the type of the reservoir being instantiated: by default 'storage', however, it can be 'hydropower'

inflow

A vector : a vector of water flowing into the diversion (MCM)

netEvaporation

A vector: is a vector of net evaporation depth time series at the location of dam site (meter). If omitted, the evaporation is assumed to be zero.

demand

A matrix: is column-wise matrix of demands, at which the rows presents demands for each monthly time steps and columns are for different individual demand sites (MCM).

priority

(optional) A vector: is a vector of priorities associated to demand

seepageFraction

(optional) The seepage coeffcient of reservoir storage. The seepage is computed as the product of seepageFraction and reservoir storage.

geometry

A list of reservoir geometric specifications:

  • storageAreaTable: is a matrix whose first column includes reservoir volume (MCM) for different elevation levels and the second column contains reservoir area (in Km^2) corresponding to the first column

  • storageElevationTable: is a matrix whose first column includes reservoir volume (MCM) for different elevation levels and the second column contains elevation (in meter) corresponding to the first column

  • dischargeElevationTable: is a matrix whose first column includes the capacity of reservoir tailwater discharge rate (in cms) for different elevation levels and the second column contains elevation levels corresponding to the first column, required if the type = 'hydropower' and the item submerged = TRUE

  • deadStorage: refers to water in a reservoir that cannot be drained by gravity through the dam outlet works (MCM)

  • capacity: The maximum capacity of the reservoir

plant

A list of power plant specifications. It is provided if type = 'hydropower':

  • efficiency: is a matrix whose first column includes discharge rate (in cms) and the second column turbine effeciency, in [0 1] interval, corresponding to the first column

  • designHead: A vector of length of two, containing the minimum and maximum design water head (in meter) of the turbine respecively, that the it is in active state

  • designFlow: A vector of length of two, containing the minimum and maximum design flow rate (in cms) of the turbine respecively, that the it is in active state

  • turbineAxisElevation: The elevation of axis of the installed turbine (in meter)

  • submerged: logical: if the turbine is of type of submeged on, TRUE, otherwise, FALSE

  • loss: losses associated with the turbine (in meter)

penstock

(optional) A list of penstock specifications. It is provided if type = 'hydropower'

  • diameter: The diameter of the penstock (in meter)

  • length: The length of the penstock (in meter)

  • roughness: pipe roughness coefficient used for Hazen-Williams formulation

initialStorage

(optional) The initial stored water at the reservoir in the first step of the simulation (MCM). If is missing the the function iterate to carry over the reservoir.

simulation

A list: simulation is a list of three vectors: start, end, and interval. the start and end components must be in 'YYYY-MM-DD' format. the interval component can takes either of 'day','week', or 'month'.

Value

the reservoirRouting function returns a list of features given as folows:

Author(s)

Rezgar Arabzadeh

References

Yeh, William WG. "Reservoir management and operations models: A state of the art review." Water resources research 21.12 (1985): 1797-1818.

See Also

aquiferRouting

Examples

    type           <-c('storage','hydropower')
    demand         <-matrix(rnorm(480,10,3),120)
    priority       <-sample(1:3,4,replace=TRUE)
    inflow         <-rlnorm(120,log(50),log(4))
    netEvaporation <-rnorm(120,0.4,0.1)
    simulation     <-list(start='2000-01-01',end='2009-12-29',interval='month')
    seepageFraction<-0.05
    geometry       <-list(storageAreaTable=cbind(seq(0,100,10),seq(0,10,1)),
                          storageElevationTable=cbind(seq(0,100,10),seq(0,200,20)),
                          dischargeElevationTable=cbind(seq(0,50,10),seq(0,10,2)),
                          deadStorage=50,
                          capacity=100)
    plant          <-list(installedCapacity=50,
                          efficiency=cbind(c(5,25,45),c(0.5,0.9,0.7)),
                          designHead=c(100,200),
                          designFlow=c(10,40),
                          turbineAxisElevation=5,
                          submerged=TRUE,
                          loss=2)
    penstock       <-list(diameter=2,
                          length=50,
                          roughness=110)
    
    #-----Storage Reservoir----------
    reservoirRouting(type=type[1],
                     inflow=inflow,
                     netEvaporation=netEvaporation,
                     demand=demand,
                     priority=priority,
                     seepageFraction=seepageFraction,
                     geometry=geometry,
                     plant=plant,
                     penstock=penstock,
                     simulation=simulation)
## Not run: 
    ##-----Takes Several Minutes----------

    #-----Hydropower Reservoir with demand----------
    reservoirRouting(type=type[2],
                     inflow=inflow,
                     netEvaporation=netEvaporation,
                     demand=demand,
                     priority=priority,
                     seepageFraction=seepageFraction,
                     geometry=geometry,
                     plant=plant,
                     penstock=penstock,
                     simulation=simulation)
    #-----Hydropower Reservoir----------
    reservoirRouting(type=type[2],
                     inflow=inflow,
                     netEvaporation=netEvaporation,
                     priority=priority,
                     seepageFraction=seepageFraction,
                     geometry=geometry,
                     plant=plant,
                     penstock=penstock,
                     simulation=simulation)
    
  
## End(Not run)
  

Rippl's method

Description

Computes the Rippl-no-failure storage for given set of discharges and target.

Usage

rippl(discharge,target,plot=TRUE)

Arguments

discharge

a vector of natural discharge at the reservoir site.

target

a vector of demand time series with length equal that of discharge. If the time scale doesn't match, the target will be cycled or truncated.

plot

logical: whether plot the Rippl's method process or merely report the result.

Value

no-failure storage value for the given time series, discharge and target.

References

Rippl, Wengel. The capacity of storage reservoirs for water supply. Van Nostrand's Engineering Magazine (1879-1886) 29.175 (1883): 67.

See Also

sim

Examples

## Not run: 
rippl(Nile,mean(Nile)*0.95)

## End(Not run)

risk-based criteria

Description

this function returns risk-based criteria for demand site(s) built-in the object inherited from class of sim.

Usage

risk(object , s.const = 0.95)

Arguments

object

an object from class of sim

s.const

satisfactory constant: a value in [0, 1] interval, which refers to the level at which if a demand is supplied over the s.const is considered fully supplied.

Details

This function computes the riks criteria based on the formulations proposed by Hashimoto et.al (1982).

Value

a matrix of criteria

Author(s)

Rezgar Arabzadeh

References

Hashimoto, Tsuyoshi, Jery R. Stedinger, and Daniel P. Loucks. "Reliability, resiliency, and vulnerability criteria for water resource system performance evaluation." Water resources research 18.1 (1982): 14-20.

See Also

sim

Examples

Res<-createReservoir(name="R1",type='storage',
                     netEvaporation=rnorm(120,0.5,0.1),
                     geometry=list(deadStorage= 10,
                                   capacity= 700,
                                   storageAreaTable= cbind(seq(0,900,100),seq(0,9,1))))
R<-createRiver(name="Riv1",downstream=Res,discharge=rnorm(120,500,4))
waterVariation<-round(sin(seq(0,pi,length.out=12))*
                       100/sum(sin(seq(0,pi,length.out=12))))
D1<-createDemandSite(name ="D1",
                     demandParams=list(waterUseRate=5,
                                       waterVariation=waterVariation,
                                       cropArea=500),
                     suppliers=list(Res),priority=1)
D2<-createDemandSite(name ="D2",
                     demandParams=list(waterUseRate=5,
                                       waterVariation=waterVariation,
                                       cropArea=500),
                     suppliers=list(Res),priority=2)
D3<-createDemandSite(name ="D3",
                     demandParams=list(waterUseRate=5,
                                       waterVariation=waterVariation,
                                       cropArea=500),
                     suppliers=list(Res),priority=3)
area<-createArea(simulation=list(start='2000-01-01',end='2009-12-29',interval='month'))
area<-addObjectToArea(area,R)
area<-addObjectToArea(area,Res)
area<-addObjectToArea(area,D1)
area<-addObjectToArea(area,D2)
area<-addObjectToArea(area,D3)
risk(sim(area))

base function for rivers and reachs simulation

Description

Given a sort of demand(s), riverRouting function enable us to simulate rivers and channels under givn a hydrologic time series, inflow, and optional demand(s).

Usage

  riverRouting(demand=NA, priority = NA, discharge, seepageFraction=NA, simulation)

Arguments

demand

(optional) A matrix: is column-wise matrix of demands, at which the rows presents demands for each time step and columns are for different individual demand sites (MCM).

priority

(optional) A vector: is a vector of priorities associated to demand

discharge

(optional) A vector : a vector of water flowing into the diversion (MCM)

seepageFraction

(optional) The seepage coeffcient of river discharge flow. The seepage is computed as the product of seepageFraction and river discharge. It is in [0, 1] interval

simulation

A list: simulation is a list of three vectors: start, end, and interval. the start and end components must be in 'YYYY-MM-DD' format. the interval component can takes either of 'day','week', or 'month'.

Value

the riverRouting returns a matrix of release(s) corresponding to each demand(s).

Author(s)

Rezgar Arabzadeh

See Also

diversionRouting

Examples

    demand         <-matrix(rnorm(480,15,3),120)
    priority       <-sample(1:3,4,replace=TRUE)
    discharge      <-rlnorm(120,log(50),log(4))
    simulation     <-list(start='2000-01-01',end='2000-04-29',interval='day')
    
    riverRouting(demand    = demand   ,
                 priority  = priority ,
                 discharge = discharge,
                 simulation= simulation)
    
  

WRSS objects connector

Description

this function connects a base object as a either of: 'downstream', 'supplier', 'leakageObject', 'seepageObject', or 'divertObject' to a target object, which are both instantiated by WRSS constructors.

Usage

set.as(base,target,type='downstream')

Arguments

base

An object; from either of classes of createAquifer , createRiver, createReservoir, createJunction, createDiversion, or createDemandSite

target

An object; from either of classes of createAquifer , createRiver, createReservoir, createJunction, createDiversion, or createDemandSite

type

the type of base object to be set as to the target object: 'downstream', 'supplier', 'leakageObject', 'seepageObject', or 'divertObject'

Value

an object from class of target object.

Author(s)

Rezgar Arabzadeh

See Also

addObjectToArea


Constructor for class of sim

Description

sim simulates an object inherited from class of createArea using Standard Operating Policy (SOP).

Usage

sim(object)

Arguments

object

an object inherited from class of createArea.

Value

an object inherited from class of sim. Address keys to access components built-in an object inherited from class of sim is as figure below:

Figure: Fig1.png

Author(s)

Rezgar Arabzadeh

References

Loucks, Daniel P., et al. Water resources systems planning and management: an introduction to methods, models and applications. Paris: Unesco, 2005.

See Also

addObjectToArea


base function for class of sim

Description

sim simulates an object inherited from class of createArea using Standard Operating Policy (SOP).

Usage

## S3 method for class 'base'
sim(object)

Arguments

object

an object inherited from class of createArea.

Value

an object inherited from class of list and including features as list(s), which are accessable as follows:

reservoirs: operation$reservoirs rivers: operation$rivers junctions: operation$junctions aquifers: operation$aquifers diversions: operation$diversions demands: operation$demands

See Also

sim


default function for class of sim

Description

sim simulates an object inherited from class of createArea using Standard Operating Policy (SOP).

Usage

## Default S3 method:
sim(object)

Arguments

object

an object inherited from class of createArea.

Value

an object inherited from class of sim and including features as list(s), which are accessable as follows:

reservoirs: $operation$operation$reservoirs rivers: $operation$operation$rivers junctions: $operation$operation$junctions aquifers: $operation$operation$aquifers diversions: $operation$operation$diversions demands: $operation$operation$demands

See Also

sim


data of Zarrineh-rud river basin

Description

The zarrineh object, is a list of objects including time series and detail a five-reservoir systen in the Zarrineh-rud river basin.

Format

list object

References

Iran Water Resources Management Company, 2016.